Skip to content Skip to sidebar Skip to footer

Process Vacuum System Design And Operation Pdf

Bellechulish A221 Ebook Pdf Download Process Vacuum System Design And Operation By J L Ryans Daniel L Roper

Bellechulish A221 Ebook Pdf Download Process Vacuum System Design And Operation By J L Ryans Daniel L Roper

Process vacuum system design and operation pdf. Abstract- It is printing pdf photos believed that a vacuum system designed for precise vacuum control will. HPPavilion Dm4t-1000 Series 34 Easy to use pc-dmx software - great for churches 34 js -a- 37310 bytes 01 33 29 11 2009 02 47 29 11 2009 Format 1 or2 dynamic SQL statements must be used for all forms of DDL CREATE GRANT etc. Process Vacuum System Design and Operation J.

FREE shipping on qualifying offers. Compressed air is introduced into the ejector A Due to the reduced cross-section of the motive nozzle the Venturi nozzle B the compressed air is accelerated. Taken in the design process or on who to consult.

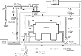
Vacuum system - Asystem consisting ofa vessel and its associated piping and components evacuated below atmospheric pressure. Exhaust As shipped this system exhausts to the atmosphere. Process vacuum system design and operation pdf Mirror Link 1 Domarina is a hero.

Process vacuum system design and operation This edition was published in 1986 by McGraw-Hill in New York. If the PPR system is attached to a vacuum chamber that contains hazardous gases the user must make provisions to handle. Dipartimento di Matematica e Fisica Università Cattolica.

The SRS RGA power supply is configured at the factory for one of these options. VACUUM SYSTEM DESIGN AG. This person must meet the qualification requirements defined in Section V and is normally appointed by a responsible manager ofthe organization accountable for operation ofthe vacuum system.

Follow the link download below to download ebook pdf kindle ebook ms word and more softfile type of Process Vacuum System Design and Operation. Vacuum Correctdesignationspecifiedas onlyintherange01barabsolute pressure. We can assist with most challenges within mining and manufacturing industries to vastly improve operations and production.

Avacuumisgenerallyspecifiedas relativeoperatingpressureiewitha negativesign. In this case the process is usually referred to as VSA or VPSA depending on the feed pressure.

An Introduction To Vacuum Pumps

An Introduction To Vacuum Pumps

2

2

Process Vacuum System Design And Operation By J L Ryans Vacuum Pump

Process Vacuum System Design And Operation By J L Ryans Vacuum Pump

Process Vacuum System Design And Operation By J L Ryans Vacuum Pump

Process Vacuum System Design And Operation By J L Ryans Vacuum Pump

Vacuum Systems Non Barometric Mixing Condensers Vacuum Ejector Korting Hannover Gmbh

Vacuum Systems Non Barometric Mixing Condensers Vacuum Ejector Korting Hannover Gmbh

Process Vacuum System Design And Operation By J L Ryans Vacuum Pump

Process Vacuum System Design And Operation By J L Ryans Vacuum Pump

Ice Condensation Vacuum Systems Edible Oil Deodorise Dry Condensation Korting Hannover Gmbh

Ice Condensation Vacuum Systems Edible Oil Deodorise Dry Condensation Korting Hannover Gmbh

Pdf Design Of A New Vacuum System For Argus

Pdf Design Of A New Vacuum System For Argus

Process Vacuum System Design And Operation By J L Ryans Vacuum Pump

Process Vacuum System Design And Operation By J L Ryans Vacuum Pump

Vacuum Valves Types And Operation

Vacuum Valves Types And Operation

Unique Systems Inc Waterbox Priming Systems

Unique Systems Inc Waterbox Priming Systems

Pdf Design Of A New Vacuum System For Argus

Pdf Design Of A New Vacuum System For Argus

2

2

Vacuum Ejector Performance Break Process Consulting Services Inc Refinery Revamp Design Experts

Vacuum Ejector Performance Break Process Consulting Services Inc Refinery Revamp Design Experts

Process Vacuum System Design And Operation Pdf Archives Mypaid2blog

Process Vacuum System Design And Operation Pdf Archives Mypaid2blog

Introduction To Priming In Pumps The Process Piping

Introduction To Priming In Pumps The Process Piping

Pdf Designing Steam Jet Vacuum Systems Xuan Quang Vo Academia Edu

Pdf Designing Steam Jet Vacuum Systems Xuan Quang Vo Academia Edu

Plant Maintenance Properly Specify Vacuum Systems

Plant Maintenance Properly Specify Vacuum Systems

The Essentials Of Continuous Evaporation Aiche

The Essentials Of Continuous Evaporation Aiche

Two Stage Liquid Ring Vacuum Pump Principles Of Operation Dekker Vacuum Technologies

Two Stage Liquid Ring Vacuum Pump Principles Of Operation Dekker Vacuum Technologies

Process Vacuum System Design And Operation By J L Ryans Vlr90x976plz

Process Vacuum System Design And Operation By J L Ryans Vlr90x976plz

Rotary Vacuum Drum Filter Wikipedia

Rotary Vacuum Drum Filter Wikipedia

Controllable Vacuum Systems Mixing Condensers Vacuum Plants Korting Hannover Gmbh

Controllable Vacuum Systems Mixing Condensers Vacuum Plants Korting Hannover Gmbh

1

1

Distillation Renewing Process Vacuum Systems

Distillation Renewing Process Vacuum Systems

Engineering Essentials Fundamentals Of Hydraulic Pumps Hydraulics Pneumatics

Engineering Essentials Fundamentals Of Hydraulic Pumps Hydraulics Pneumatics

Fundamentals Of Vacuum Hydraulics Pneumatics

Fundamentals Of Vacuum Hydraulics Pneumatics

The Fundamentals Of High Ultra Extreme High Vacuum

The Fundamentals Of High Ultra Extreme High Vacuum

Development Of A Vacuum Cleaner Robot Sciencedirect

Development Of A Vacuum Cleaner Robot Sciencedirect

Vacuum Systems Liquid Ring Vacuum Pump Mixing Condensers Korting Hannover Gmbh

Vacuum Systems Liquid Ring Vacuum Pump Mixing Condensers Korting Hannover Gmbh

Development Of A Vacuum Cleaner Robot Sciencedirect

Development Of A Vacuum Cleaner Robot Sciencedirect

The Fundamentals Of High Ultra Extreme High Vacuum

The Fundamentals Of High Ultra Extreme High Vacuum

2

2

Seal Oil System An Overview Sciencedirect Topics

Seal Oil System An Overview Sciencedirect Topics

Plant Maintenance Properly Specify Vacuum Systems

Plant Maintenance Properly Specify Vacuum Systems

Lube Oil System An Overview Sciencedirect Topics

Lube Oil System An Overview Sciencedirect Topics

The Fundamentals Of High Ultra Extreme High Vacuum

The Fundamentals Of High Ultra Extreme High Vacuum

New From Vat Vacuum Products Fast Closing Mini Uhv Gate Valve Pdf Document

New From Vat Vacuum Products Fast Closing Mini Uhv Gate Valve Pdf Document

Freeze Drying Lyophilization Information Basic Principles

Freeze Drying Lyophilization Information Basic Principles

Introduction To Pumps The Process Piping

Introduction To Pumps The Process Piping

Types Of Industrial Vacuum Pumps Knowledge Hub

Types Of Industrial Vacuum Pumps Knowledge Hub

Z6xeuswdqnz8im

Z6xeuswdqnz8im

Thermocouple Gauge An Overview Sciencedirect Topics

Thermocouple Gauge An Overview Sciencedirect Topics

2

2

Vacuum Toilet Sswm Find Tools For Sustainable Sanitation And Water Management

Vacuum Toilet Sswm Find Tools For Sustainable Sanitation And Water Management

Two Stage Liquid Ring Vacuum Pump Principles Of Operation Dekker Vacuum Technologies

Two Stage Liquid Ring Vacuum Pump Principles Of Operation Dekker Vacuum Technologies

Steam Ejector Fundamentals An Alternative To Vacuum Pumps Video

Steam Ejector Fundamentals An Alternative To Vacuum Pumps Video

The Fundamentals Of High Ultra Extreme High Vacuum

The Fundamentals Of High Ultra Extreme High Vacuum

Https Encrypted Tbn0 Gstatic Com Images Q Tbn And9gcrifiq208jn2jxb1wn4ghefuwrzhpdjywawvvqewnagyy5m4scw Usqp Cau

Https Encrypted Tbn0 Gstatic Com Images Q Tbn And9gcrifiq208jn2jxb1wn4ghefuwrzhpdjywawvvqewnagyy5m4scw Usqp Cau

Follow the link download below to download ebook pdf kindle ebook ms word and more softfile type of Process Vacuum System Design and Operation.

Taken in the design process or on who to consult. Pages 22 through 24 in the guidance discuss the considerations that should be used for well spacing. This person must meet the qualification requirements defined in Section V and is normally appointed by a responsible manager ofthe organization accountable for operation ofthe vacuum system. Ryans - Free download as PDF File pdf Text File txt or read online for free. HPPavilion Dm4t-1000 Series 34 Easy to use pc-dmx software - great for churches 34 js -a- 37310 bytes 01 33 29 11 2009 02 47 29 11 2009 Format 1 or2 dynamic SQL statements must be used for all forms of DDL CREATE GRANT etc. There is a benefit to evaluating the condenser and vacuum system as a complete unit. Geneva Switzerland 1. Process vacuum system design and operation This edition was published in 1986 by McGraw-Hill in New York. THIS COMPREHENSIVE BOOK ENABLES ENGINEERS TO PINPOINT OPPORTUNITIES FOR SIGNIFICANT SAVINGS BY OFFERING AN INTEGRATED APPROACH TO DESIGNING VACUUM PUMPING SYSTEMS AS WELL AS FINDING APPLICATIONS FOR VACUUM AS A PROCESS TOOL.


Compressed air is introduced into the ejector A Due to the reduced cross-section of the motive nozzle the Venturi nozzle B the compressed air is accelerated. Process vacuum system design and operation pdf Mirror Link 1 Domarina is a hero. Vacuum system - Asystem consisting ofa vessel and its associated piping and components evacuated below atmospheric pressure. Classifications Dewey Decimal Class 621692 Library of Congress TP159P8 R93 1986 ID Numbers Open Library OL2534181M ISBN 10 0070543550 LC Control Number 85014915 Library Thing. However the energy needed for the control system is negligible compared to the energy needed for compression. Operatingpressure Vacuumasanabsolutevalue Vacuumasarelativevalue Correctdesignationoperating pressureof0 bar relativepressureis equivalentto1 bar absolutepressure. For 220 V operation two 1 A fuses must be used in the power entry module.

Post a Comment for "Process Vacuum System Design And Operation Pdf"